The employees at the Chartered Institution of Civil Engineering Surveyors (CICES) are a dedicated team of professionals committed to supporting the institution’s mission of advancing civil engineering surveying. Working collaboratively with volunteers and members, they ensure the smooth operation of the organisation’s daily functions, from governance and membership services to finance, publishing, communications and events.

With expertise across various disciplines, CICES staff play a vital role in implementing strategic goals, upholding professional standards and delivering value to members across the globe.

Their work underpins the institution’s growth, innovation and commitment to excellence in the civil engineering sector.

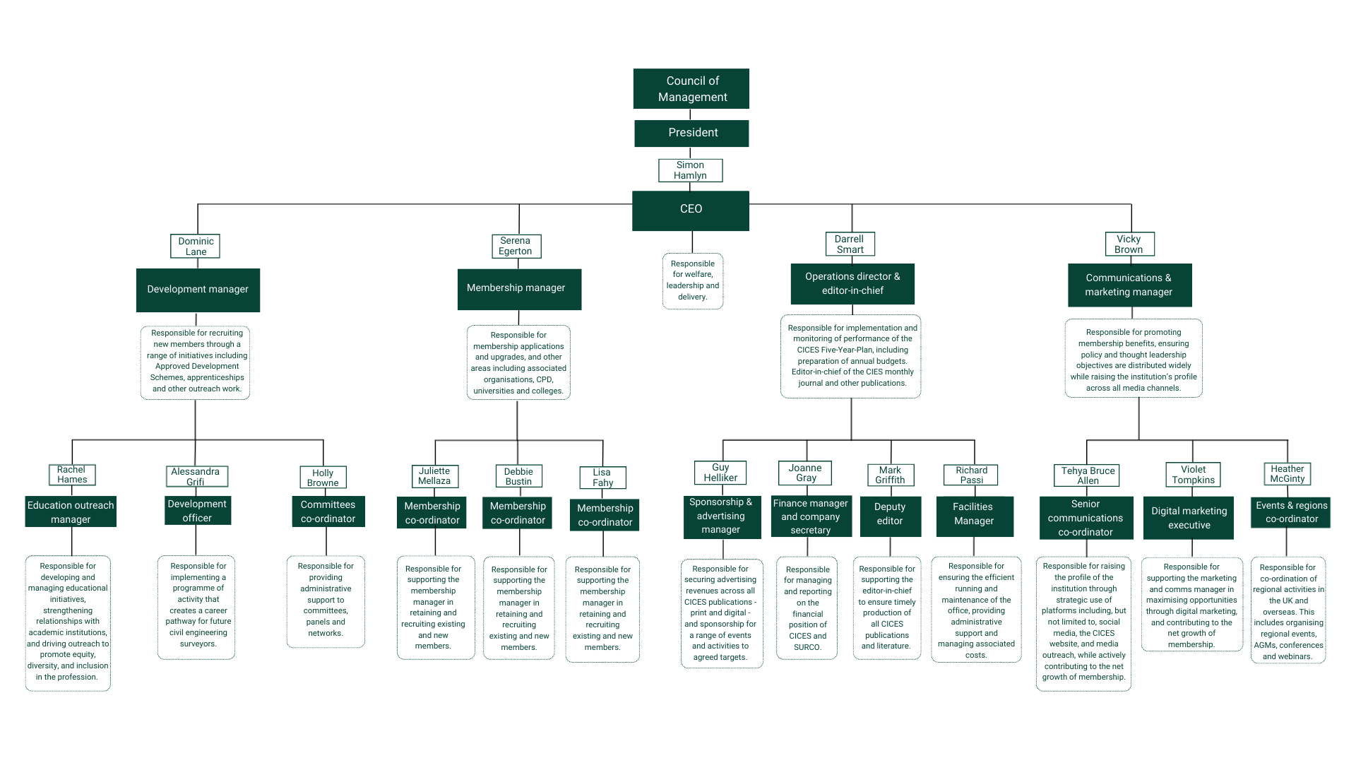
CICES staff organisational structure (March 2026)

Need to get in touch with us? You'll find our office location and all the contact information you need on this webpage.